伟德官网-韦德(中国)体育-伟大始于1946
主页
机构设置
部门简介
处级领导职责分工
各办公室职责简介
交流合作
国际交流概况
交流院校一览
交流项目
国际会议
因公出国(境)
因公出国(境)申请流程
因公出国(境)所需材料
因公出国(境)相关政策
因公出国(境)表格下载
外籍专家
聘请流程
工作类签证申报
外专外教风采
非聘任类短专备案
引智项目
项目介绍
材料下载
海外研修
教师境外培训
在校生出国
申请流程
孔院孔课
伟德国际唯一官网入口波兰奥波莱孔子学院
孔院风采
国际学生招生
BETVLCTOR伟德在线
国家外事政策
学校外事规定
因公出国(境)
主页
>
因公出国(境)
>
因公出国(境)申请流程
> 正文
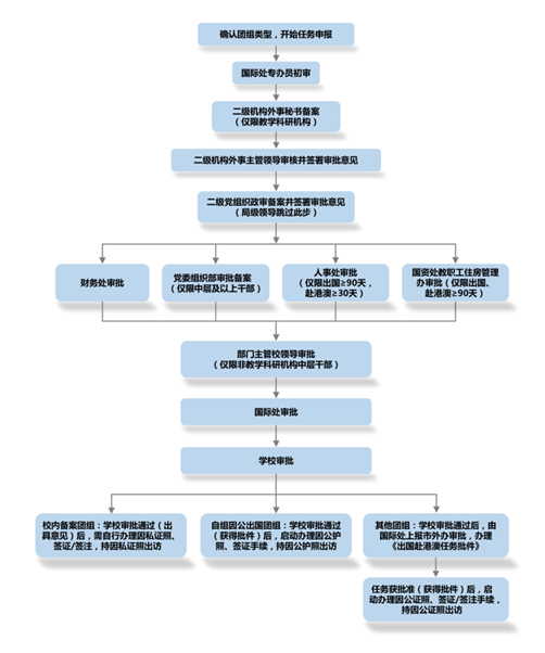
因公出国(赴港澳)申请流程
发布者: 时间:2021-09-14 浏览:
版权所有©伟德官网-韦德(中国)体育-伟大始于1946 . ALL Rights Reserved.